数据显示,2016上半年成都、沈阳、南京、武汉、天津等二线城市社会消费品零售总额同比增长8.6%-10%;除了成都购物中心首层租金同比上升0.4%外,沈阳、南京、武汉、天津等城市同比下降0.1%-3%。商业模式的创新、产品的差异化发展、购物体验的升级成为二线城市购物中心应对市场竞争的调整主攻方向。
一、2016年1-8月二线城市12大标杆Mall品牌调整新玩法
1、成都华润万象城:涉及零售、餐饮、儿童教育、娱乐数码等多个品类
(1)调整背景
①百货撤离,相对集中的空铺资源
自从尙泰百货和NOVO百货撤离之后,项目内出现了相对集中的空铺资源,2016年集中调整大致从5月持续到8月,涉及零售、餐饮、儿童教育、娱乐数码等多个品类,力度、规模之大,堪称2012年开业以来首次。
②消费人群低龄化趋势明显
据华润置地的公告显示,成都万象城2015年的租金收入为2.84亿港元,与2014年的2.58亿港元相比,增长10%左右。
如果按照华润最开始希望借万象城辐射全城的商业理想来看,项目并没有占据城市传统CBD的黄金区位,所以项目更为凸出的还是其板块聚客优势,消费人群低龄化是万象城较为显著的特点。

(2)调整思路

①引入新兴业态
引入金融服务、药店、旅行社、理发店、移动/电信营业厅等新兴业态,成为成都首个融合诸多新兴业态的购物中心。
②加大儿童业态比重
儿童业态是调整一大亮点,调整涵盖了儿童零售、儿童教育、儿童娱乐等多个细分领域。如引进的背带兔艺术教育是首次进入成都市场,而即将亮相的HANSA则是继成都环球MALL旗舰店之后的成都第二家门店。
③主打“小而精”餐饮
此次调整加入的新餐饮品牌主打“少而精”,主攻特色化和差异化。如首次进入成都的桃园眷村和the open life,吸引了大波客流到购物中心排队吃早餐。

④偏向女性主题
大力引入女性品牌,打造女性化、时尚度高的购物中心,引入维多利亚的秘密旗舰店,入驻1楼原NOVO百货的位置,预计将在在2017年完整呈现。
⑤引入新兴快时尚、设计师品牌集合店
韩国快时尚品牌H:CONNEC于7月2日正式在成都万象城4楼亮相;目前成都万象城的快时尚品牌还有无印良品和优衣库。据爆料,项目还即将引入设计师集合店SPARKO,将潮流元素重新注入购物中心。
⑥针对年轻定位,引进轻奢品牌
主要针对都市时尚年轻客群的轻奢品牌将是万象城近期的招商主力,如kate spade成都第四店等也将陆续登录。

(3)调整前后业态占比
餐饮调整比例最大,占比由20%上升至30%,其次是服饰、休闲娱乐,占比分别上升8%、3%。

2、成都凯德天府:新兴体验“大放异彩”
(1)调整背景
位于成都火车南站商圈的凯德天府自2014年年底开业以来,品牌调整就没有停止过。项目在规划之初就加大了餐饮、娱乐的比重,为的就是最大限度吸引家庭型客户。吸引客群并尽可能延长停留时间,是项目调整的重点所在。

(2)调整思路

①注重引入新兴高体验品牌
调整前入驻一层的红歌榜也是同属于高体验的品牌,店内设有小型舞台,是专门提供明星见面会的体验馆。而调整后新入驻的佩妮油画、素型·天猫试衣间、普格菲照相馆同样也是注重体验感的新兴品牌。
其中素型将设有试衣间和生活馆两大功能区,涵盖餐饮、服饰、家居、鞋包、美妆等产品;而普格菲照相馆是西南首家将棚拍照相馆和咖啡厅相结合的体验门店。

②优化儿童、轻奢、美妆日化、服饰等业态
此次调整重点在于优化儿童、轻奢、美妆日化、服饰等业态。引入了多家亲子类品牌,如主打儿童业态的三、四层,儿童乐园比邻儿童零售和母婴品牌,这样的品牌分布有利于辐射同一客群,从而放大业态的整合作用。

(3)调整前后业态占比
零售比例下降9%,餐饮占比上升5%,儿童亲子、生活服务、文创占比上升1%-2%。

3、成都新世纪环球MALL:从品牌层级上进行更新换代
(1)调整背景
官方数据显示,2016年9月,随着项目开业满3周年,项目方与很多商户签订的3年期合同将陆续到期,这是引发集中性调整的直接原因。
项目调整从2015年国庆之后开始进入了准备期,经过5个多月的筹备,直到2016年春节前后才正式开始进行集中的调整动作。此次调整范围内的租金平均增幅在20%-40%之间,在很大程度上是为2018年的5年期大调整做准备。

(2)调整思路
①以家庭消费为核心
成都环球Mall本次调整虽然是开业以来规模最大的一次,但在餐饮、娱乐、儿童等几大主要业态的占比变化并不是非常大,项目的整体定位仍然是以家庭消费为核心。
②从品牌层级进行更新换代
调整更多的是从品牌的层级上进行更新换代,然后在原有业态占比下,再进行填充与丰富。新引进的品牌包括悦诗风吟、马迭尔冰棍、小罐茶等。

(3)调整前后业态占比
零售由50%降到45%,餐饮则从30%上调到35%左右,其他以休闲娱乐为主。

(1)调整背景
①商铺租售比严重失调,个别品牌和品类严重“销不抵租”


②各馆业态功能定位模糊
A、B、C、D各馆业态功能定位模糊,各馆主题定位不清晰,品牌商铺互动性较差。
③市场竞争加剧
随着沈阳商业市场激烈的竞争加剧,项目未及时转变经营思路、调整招商政策,从而导致品牌商户维护和商业人才培养难度大大增加。
(2)调整思路



(3)调整前后业态对比
零售占比由53%下降到30%,餐饮占比由30%上升到45%,休闲娱乐、生活服务占比分别上升5%、3%。

5、郑州华润万象城:朝“轻奢+快时尚“定位迈进
(1)调整背景
郑州万象城于2014年4月19日开业,至2016年4月19日开业满2周年。在过去近两年的时间里,始终处于养商阶段;加上二期建设的搁置,使得现在已开业的一期项目无论是业态还是品牌的丰富度上,都没能达到理想状态。
官方数据显示,郑州万象城(一期)在2015财年取得了1.37亿港币的租金收入。随着商业市场近两年呈下行趋势,一楼大牌迟迟未能落地;百货主力店也因各种市场因素选择了提前撤出,导致了一系列的后续连锁反应。

(2)调整思路
①朝“轻奢+快时尚“定位迈进
对一些坪效较低的品牌进行重新规划与调整。客层锁定城市年轻白领和年轻时尚人群,与丹尼斯大卫城在档次、客层甚至业态上实现差异。
②对一期30多个店铺进行调整或对现有品牌进行对位调整

③对百货区域进行升级改造
金标百盛百货于2015年9月底撤场,随后万象城全面接收并对这一区域进行彻底升级改造,预计将在2016年年底正式亮相,快时尚品牌及更多体验业态都将进驻。
④B1层打造河南首条文艺主题街区“9¾站台”

河南首个专为年轻一族打造的社交方式主题街区“9¾站台”于2016年8月19日正式开街,开业首日客流量突破了7000人次。

“9¾站台”占地面积约为2200平方米,由一条环路、二个广场、三条街、四条胡同构成。汇集了文创店、手作店、潮服店、潮饰店、滑板店、动漫店、趣玩店、电影吧、运动集合店、书店、创杂货、纹身店、唱片店、小吃店、画室等共40余家各具特色的主题店铺。

街区内部与艺术家进行跨界合作,构建了如“回到未来电报局“、”十字广场“、”为什么不街“、”时差公园“等场景化异想空间。

6、武汉菱角湖/汉街万达广场

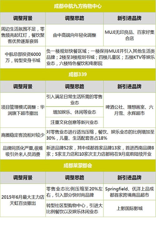
7、成都中航九方购物中心/成都339/成都莱蒙都会

8、南京金茂汇/昆明爱琴海

二、2016年1-8月二线城市12大标杆Mall品牌调整趋势
本文采集的二线城市12个标杆购物中心,调整品牌总量近650个,新引进品牌总量近780个;其中,新引进的品牌中,餐饮品牌最多,为228个,占比29%。

1、餐饮:地方特色中餐、火锅/烧烤/小吃受青睐
在新引进的228个餐饮品牌中,地方特色中餐、火锅/烧烤/小吃占比较高,分别为37%、23%。其次为休闲餐饮,占比22%。
在二三线城市,消费者对本土文化具有较强的认同感与归属感,主打某一地方特色的餐饮较易被市场所接受,开发商为了更“接地气”,主动与本土餐饮进行合作,开发适合购物中心引进的特色品牌,这类品牌或将成为二三线城市购物中心餐饮引进热门。

2、零售:时尚潮牌、快时尚服饰占比走高
在新引进的210个零售品牌中,服饰占105个、占比50%,其中时尚潮牌、快时尚受青睐;随着快时尚逐渐向二三线城市下沉,这类品牌在二三线城市购物中心服饰业态的占比预计将持续走高。

3、休闲娱乐:酒吧、电玩持续走热
新引进的150个休闲娱乐品牌中,酒吧、电玩分别占比35%、32%;随着二三线城市休闲、娱乐消费的逐渐升级,这类品牌或将持续走热。

4、儿童亲子:儿童教育、儿童餐饮发展迅速
新引进的80个儿童亲子品牌中,儿童教育、儿童餐饮分别占16个、9个。国家统计局数据显示,2015年全国二三线城市0-14岁儿童消费支出占家庭支出的比例已超过30%,其中,儿童教育、儿童餐饮消费增长比例为2%-3%,发展较为迅速。

5、生活服务:美容/美发/健身需求较大,金融需求
新引进的82个生活服务品牌中,美容/美发/健身以38%占比居需求首位;其次为药店,占比19%。

6、文创:创意零售居强势地位,市场进一步细分
新引进的30个文创品牌中,创意零售以20个居强势地位。随着创意零售市场进一步细分,手作店、潮服店、潮饰店、滑板店、动漫店等新兴业态逐渐“崭露头角”,俘虏了大批文艺青年。

(商业地产云智库)
|